绵阳市投资控股(集团)有限公司
内部选聘的公告
集团各部门、所属各公司
为进一步深入实施“人才强企”战略,促进集团内部人才流动与培养,优化集团人才梯队建设,经集团党委研究决定,在集团范围内开展内部选聘工作,现将相关事项通知如下:
一、选聘范围及具体岗位
与绵投集团本部或实际管理公司建立劳动合同的人员,选聘岗位及具体任职资格详见附件。
二、报名时间
2026年3月31日至2026年4月2日(3个工作日),报名时间以递交纸质材料或发送电子邮件时间为准,逾时不再受理。
三、基本条件
(一)拥护党的路线、方针、政策,政治立场坚定,大局意识强,遵规守法,品行端正,作风严谨,担当务实,具有高度事业心和责任感。
(二)勤勉尽责,敬业实干,具备良好的职业道德、较强的沟通协调能力与团队协作精神。
(三)具备正常履行职责的身体条件和心理素质。
四、薪酬待遇
薪酬和福利依据用人单位薪酬福利管理办法等相关制度体系确定。
五、招聘程序
(一)资格审查。按照报名条件,对报名人员进行资格审查,以短信或电话方式通知资格审查通过人员,资格审查未通过的不再另行通知。资格审查贯穿全过程。
(二)组织考评。岗位与选聘者比例不低于1:2。考评通过面试的方式,面试总分100分,按照成绩从高到低且不低于70分确定拟录用人选(如面试排名第一的人选自愿放弃,其缺额可按综合成绩≥70分由高低顺序递补一次)。
考评结束后,通过集团官网进行成绩公示。
(三)背景调查。公示期满无异议后,按考评成绩从高到低且不低于70分等额确定背景调查人选。
(四)确定拟录用人选。根据资格审查、考评、背景调查等,由集团党委确定拟录用人选,并通过与集团官网对拟录用人选进行公示,公示期为3个工作日。
(五)正式聘用。公示期满无异议后,用人单位与录用人选确定入职时间,办理入职手续。
(六)特别声明:凡具有下列情形之一的,不得参与本次招聘:
1.因犯罪受过刑事处罚的人员;
2.被开除中国共产党党籍的人员;
3.被开除公职的人员;
4.受到诫勉、组织处理或者党纪政务处分等影响期未满的人员;
5.涉嫌违纪违法正在接受有关机关审查尚未作出结论的人员。
选聘人员须遵守招聘有关规定,对提交材料的真实性负责,如有弄虚作假,立即取消聘用资格并追究其法律责任。
六、报名方式
选聘人员填写附件《绵投集团内部选聘报名表》,同时将本人学历(学位)证书、职称或职业资格证书、身份证等相关证明材料彩色扫描件(PDF格式)发送至电子邮箱mtkgzp@163.com(邮件标题名称为:选聘公司+岗位+姓名。如:绵投本部+委派财务经理+张三)。
联系人:张女士,联系电话0816-2225066、邮箱mtkgzp@163.com
七、监督投诉渠道
(一)绵阳市投资控股(集团)有限公司纪委办公室:梁先生,监督电话:0816-2242615,监督邮箱3136585742@qq.com
(二)绵阳市国资委“护国资”热线:0816-2247110
绵阳市国资委“护国资”邮箱:mygzwdjk@163.com
绵阳富达资产经营有限责任公司
关于招聘信息化及后勤管理岗和策划设计管理岗的公告
公司简介
绵阳富达资产经营有限责任公司(以下简称公司)是经绵阳市人民政府批准成立的国有独资公司,组建于2004年9月,出资人为绵阳市财政局,注册资金5000万元人民币,是西南地区首批专门从事市级行政事业单位国有资产经营管理的国有独资公司。2006年7月,公司合并隶属为绵阳市投资控股(集团)有限公司的全资子公司。
公司主要职能是做好国有资产管理和经营,实现授权经营的国有资产保值增值;发挥政府投融资平台的作用,推动交通、城市基础设施、社会公益项目和中小企业发展建设;开展项目的投资、开发、建设,优化资产结构,提高资产质量;实施和履行政府授权或委托的其他经营业务。
业务范围:资产经营管理;房地产开发;酒店管理;旅游项目开发;物业管理;能源、交通、基础设施项目投资开发;高新技术的研究开发及建设工程质量检测业务。
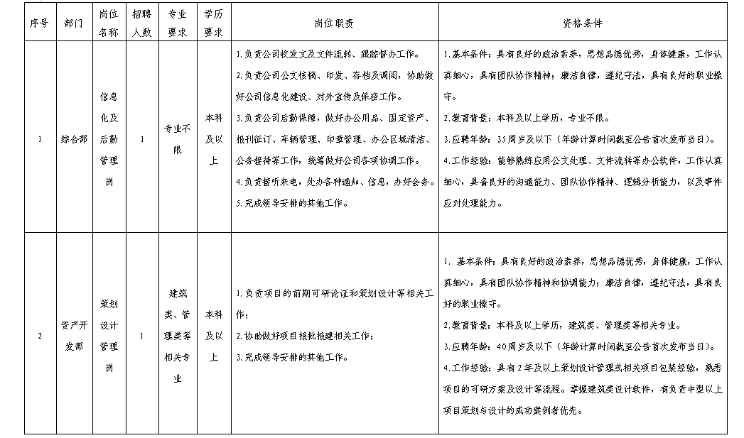
一、岗位信息

二、报名时间
2026年3月30日至2026年4月13日
三、薪酬待遇
薪酬和福利按照绵阳富达资产经营有限责任公司有关规定执行。
四、招聘程序
(一)资格审查。按照岗位任职条件,对应聘者进行筛选和资料审查,确定进入考评阶段的人员名单。根据资格审查和初步甄选的情况,以邮件、短信或电话等方式通知全部进入考评阶段的人员。请应聘人员注意保持电话畅通,如因应聘人员填错联系电话、关闭手机、更改电话号码等个人原因导致无法联系的视为主动放弃,未进入考评阶段的人员,不再另行通知。资格审查贯穿全过程。
(二)招聘方式。岗位与通过资格审查的人员比例不低于1:2,方可以进入考评环节。考评环节由笔试和面试组成,笔试、面试各100分,分别占综合成绩的50%。按笔试、面试成绩分别不低于60分,综合成绩从高到低确定拟录用人选(如综合成绩排名第一的人选自愿放弃,其缺额可按综合成绩由高低顺序递补一次)。考评完成后将在招聘公开渠道对考评结果进行公示,公示期为3个工作日。
通过笔试测评的应聘者人数多于10人时,按笔试成绩从高到低取排名前10位的应聘者进入面试环节。
(三)背景调查和体检。考评结束且公示无异议后,根据应聘者综合测评得分从高到低确定背景调查人员,背景调查人员的综合成绩必须高于70分(如背景调查不合格或应聘者主动放弃的,其缺额按笔试、面试、综合成绩高于70分的高低顺序递补)。背景调查人数与招聘岗位需求人数之比为1:1。
根据背景调查情况,通知应聘人员进行体检,体检参照公司入职体检标准执行。
(四)确定拟录用人员。根据资格审查、考评、背景调查和体检结果等,经公司党总支集体讨论后确定拟录用人员。拟录用人员信息将在招聘公开渠道进行公示,公示期为3个工作日。
(五)正式聘用。在公示期满无异议后。以电话和邮件方式通知办理正式聘用手续。
(六)特别声明。凡有下列情形之一的,不得报名:
1.因犯罪受过刑事处罚的。
2.被开除中国共产党党籍的。
3.被开除公职的。
4.受到诫勉、组织处理或者党纪政务处分等影响期未满的。
5.涉嫌违纪违法正在接受有关机关审查尚未作出结论的。
应聘者应对提交材料的真实性负责,如有弄虚作假,立即取消聘用资格并追究其法律责任。
五、报名方式
应聘人员请登录绵阳市投资控股(集团)有限公司官网首页“人才发展-招聘信息”板块下载《应聘登记表》,按要求填写完毕后请将个人电子简历、学历(学位)证书、职称或职业资格证书、身份证等相关证明材料彩色扫描件(PDF格式)压缩打包发送至1115480291@qq.com(邮件标题名称为:应聘岗位+姓名,如:信息化及后勤管理岗+张三)。
联系人:唐女士,联系电话:17740905898。
六、监督投诉渠道
(一)绵阳市投资控股(集团)有限公司纪委办公室,联系人梁先生,监督电话0816-2242615,监督邮箱3136585742@qq.com。
(二)绵阳市国资委“护国资”热线:0816-2247110,绵阳市国资委“护国资”邮箱:mygzwdjk@163.com。
绵阳市投资控股(集团)有限公司
关于市场化选聘产投公司经理层的公告
(公司简介)
绵阳绵投产业投资有限公司(以下简称“产投公司”)成立于2025年1月,是绵阳市投资控股(集团)有限公司出资设立的全资子公司,注册资本1亿元人民币。作为绵投集团推进产业转型升级的核心抓手,公司定位为集专业化产业投资与市场化资本运营于一体的功能型平台企业。产投公司将深度融入绵投集团“1+3+5+N”现代化产业体系建设战略,聚焦电子信息、先进材料、高端制造等战略性新兴产业领域,系统谋划并精准实施一批具有核心竞争力的产业项目。通过持续培育壮大核心主业,加快构建现代化产业体系,致力于发展成为区域内具有重要影响力和竞争力的产业投资集团,为绵阳经济社会高质量发展注入新动能。
一、岗位信息
(一)就职公司:绵阳绵投产业投资有限公司
(二)岗位名称:绵阳绵投产业投资有限公司副总经理
(三)选聘人数:1人
(四)学历要求:具有大学本科及以上学历。
(五)岗位描述:
1.按照公司法、公司章程、董事会及经理层授权履行相应职责,协助总经理开展日常经营管理工作、控制经营风险,参与落实董事会的有关决议和下达的各项指标。
2.在绵投集团及产投公司发展规划框架下,协助总经理制定公司发展战略规划、年度经营目标及计划,并组织落实分管范围内的具体经营任务。
3.根据行业市场需求和发展规划,协助总经理做好产业研究、项目论证与拓展、项目融资等工作。
4.完成集团公司或产投公司下达的其他工作任务。
二、报名时间
2026年3月27日至4月2日(5个工作日)。报名时间以递交纸质材料或发送电子邮件时间为准,逾时不再受理。
三、资格条件
(一)基本条件
1.拥护党的路线、方针、政策,讲政治,顾大局,遵规守法,品行端正,诚信廉洁,作风严谨,勤奋敬业,团结合作,敢于担当,有强烈的事业心和责任感。
2.熟悉现代企业经营管理,具备履行岗位职责所必需的专业知识和能力,工作业绩突出,职业素养优良,管理能力、执行能力、创新能力强。
3.具有良好的心理素质,身体健康。
(二)任职资格
1.年龄不超过50周岁。
2.具有大学本科及以上学历。
3.具有3年及以上国家机关、事业单位、国有企业管理岗位工作经历,具备3年及以上产业投资、运营工作经验。集团内部在职人员报名条件为:本部3年以上相关工作经历,或所属二级公司任中层正职及以上管理岗位满2年,不满2年的,任中层副职及以上管理岗位累计3年以上,其中全日制硕士、博士研究生可分别缩短一年、两年相关工作经历。
4.具备团队建设和领导能力,有较强的组织策划能力,具备良好的语言表达能力和沟通协调能力。
5.具有正常履行职责的身体条件。
以上资格条件中涉及学历、年龄、任职年限等计算时间均截至公告发布当日。
(三)凡有下列情形之一的,不得报名
1.所在单位党组织对廉洁自律情况没有作出结论性意见的,或者纪检监察机构未反馈意见的,或者纪检监察机关有不同意见的;
2.曾受过各类刑事处罚的;
3.曾被开除公职的;
4.线索具体、有可查性的信访举报尚未调查清楚的;
5.巡视巡察、审计、出资人监管等工作中发现重大问题尚未作出结论的;
6.人事档案中身份、年龄、工龄、党龄、学历、经历等存疑尚未查清的;
7.按照中共中央办公厅、国务院办公厅《关于加快推进失信被执行人信用监督、警示和惩戒机制建设的意见》规定,由人民法院通过司法程序认定的失信被执行人;
8.法律法规等规定的其他不能担任国企管理人员的情形。
9.有任职回避的情形。
以上情形核实均在考察(背景调查)阶段进行核实。
四、薪酬待遇
依据产投公司薪酬福利管理办法等相关制度体系合理确定。
五、选聘程序
(一)资格审查
报名结束后,根据报名人员提交的报名资料信息,对照报名资格条件要求,对报名人员进行资格审查。结果于2026年4月8日前以短信、电话或邮件方式通知报名人员。所有报名资料不予退回,公司承诺对报名人员及资料保密。
(二)综合测试
岗位与通过资格审查人员比例不低于1:3,方可以进入综合测试环节。综合测试包括笔试测试和面试测试两个环节,总分100分,其中笔试测试占30%权重,面试测试占70%权重。
1.笔试测试。采取闭卷方式,由集团党群人事部组织,集团纪委办监督,测试应试者的专业思维、专业能力等。
2.面试测试。通过现场演讲及答辩的方式开展,主要测试应试者的综合分析能力、专业能力、表达能力及应变能力等方面。现场演讲内容主要包括:自我介绍、自身经历及主要工作业绩、对岗位的理解及下一步工作思考,演讲内容通过PPT进行展示,演讲时间不超过10分钟,工作人员提前2分钟进行提醒。演讲结束后,应试者抽取一道专业题目答辩,现场思考及作答时间不超过5分钟,考核组可根据作答情况适时提问。
3.结果公示。综合测试结束后,应聘者最终得分在市国资委、集团官网发布公告,公示期为3个工作日,接受社会监督。
(三)确定考察对象
根据综合测试总成绩,按照招聘岗位与考察对象1:1的比例,等额确定考察对象人选。人选名单经集团党委会研究审议通过后,进行为期3个工作日的公示。若考察或体检不合格,经集团党委研究同意后,可按照综合成绩高低依次递补。
(四)组织考察
由集团党委派出考察组,对考察对象的德能勤绩廉等情况进行全面考察了解(含背景调查)。
(五)组织体检
考察对象体检项目参照公务员入职体检标准执行,费用由集团公司承担,考察对象为集团内部人员的,可不再体检。
(六)聘用任职
集团党委会集体研究确定任职人选,根据相关规定进行任前公示,公示时间为5个工作日。按照《公司法》和公司章程等有关规定,履行有关程序,办理任职手续。
(七)特别声明
资格审查贯穿公开选聘全过程,对隐瞒有关情况或提供虚假应聘资料的,一经查实,即取消应聘资格或解除劳动合同,所产生的后果由应聘者本人承担。
六、报名方式
参与本次选聘人员将报名表(见附件),职业履历、业绩证明材料经本人亲笔签名,连同本人有效身份证件、学历/学位证书、职(执)业资格或专业技术资格证明书等证明材料于4月2日17:00前一式两份交绵投集团党群人事部,或以电子扫描件PDF格式压缩打包发送至指定邮箱819078678@qq.com,联系人:刘先生,联系电话:15608262560。
七、监督投诉渠道
(一)绵阳市投资控股(集团)有限公司纪委办公室,联系人:梁先生,联系电话:0816-2242615,监督邮箱:3136585742@qq.com。
(二)绵阳市国资委“护国资”热线:0816-2247110,“护国资”邮箱:mygzwdjk@163.com。
附件:绵投集团所属公司经理层市场化选聘报名表附件:绵投集团所属公司经理层市场化选聘报名表.docx
绵阳市投资控股(集团)有限公司
2026年03月27日
绵阳市投资控股(集团)有限公司
关于市场化选聘嘉远瑞华经理层的公告
(公司简介)
绵阳市嘉远瑞华房地产开发有限公司(简称“嘉远地产”)成立于2020年2月24日,注册资金1亿元,是绵阳市投资控股(集团)有限公司全资子公司。公司主营业务范围包括:房地产开发、物业管理服务、商务服务等。公司秉承“融入、活力、规则、诚信”的价值观,以“让住宅拥抱未来”为使命,传承绵投集团责任、实干、创新精神,以投资百亿的九华府项目为契机,着力打造高端房地产项目,提升公司开发、建设、销售一体化业务能力,打造值得信赖的企业形象,成为有信誉、口碑好、受人尊重、专业化、资质高、在西部地区有影响力的精品住宅开发商。
一、岗位信息
(一)就职公司:绵阳市嘉远瑞华房地产开发有限公司
(二)岗位名称:绵阳市嘉远瑞华房地产开发有限公司副总经理
(三)选聘人数:1人
(四)学历要求:具有大学本科及以上学历。
(五)岗位描述:
1.按照公司法、公司章程、董事会及经理层授权履行相应职责,协助总经理开展日常经营管理工作、控制经营风险,参与落实董事会的有关决议和下达的各项指标。
2.在集团公司及嘉远瑞华发展规划框架下,协助总经理制定公司发展战略规划、年度经营目标及计划,并组织落实分管范围内的具体经营任务。
3.根据行业市场需求和发展规划,协助总经理做好项目规划设计、投资与营销管理、安全环保等工作。
4.完成集团公司或嘉远瑞华下达的其他工作任务。
二、报名时间
2026年3月27日至4月2日(5个工作日)。报名时间以递交纸质材料或发送电子邮件时间为准,逾时不再受理。
三、资格条件
(一)基本条件
1.拥护党的路线、方针、政策,讲政治,顾大局,遵规守法,品行端正,诚信廉洁,作风严谨,勤奋敬业,团结合作,敢于担当,有强烈的事业心和责任感。
2.熟悉现代企业经营管理,具备履行岗位职责所必需的专业知识和能力,工作业绩突出,职业素养优良,管理能力、执行能力、创新能力强。
3.具有良好的心理素质,身体健康。
(二)任职资格
1.年龄不超过50周岁。
2.具有大学本科及以上学历。
3. 具有3年及以上国家机关、事业单位、国有企业管理岗位工作经历,具备3年及以上规划设计工作经验。集团内部在职人员报名条件为:本部3年以上相关工作经历,或所属二级公司任中层正职及以上管理岗位满2年,不满2年的,任中层副职及以上管理岗位累计3年以上,其中全日制硕士、博士研究生可分别缩短一年、两年相关工作经历。
4.具备团队建设和领导能力,有较强的组织策划能力,具备良好的语言表达能力和沟通协调能力。
5.具有正常履行职责的身体条件。
以上资格条件中涉及学历、年龄、任职年限等计算时间均截至公告发布当日。
(三)凡有下列情形之一的,不得报名
1.所在单位党组织对廉洁自律情况没有作出结论性意见的,或者纪检监察机构未反馈意见的,或者纪检监察机关有不同意见的;
2.曾受过各类刑事处罚的;
3.曾被开除公职的;
4.线索具体、有可查性的信访举报尚未调查清楚的;
5.巡视巡察、审计、出资人监管等工作中发现重大问题尚未作出结论的;
6.人事档案中身份、年龄、工龄、党龄、学历、经历等存疑尚未查清的;
7.按照中共中央办公厅、国务院办公厅《关于加快推进失信被执行人信用监督、警示和惩戒机制建设的意见》规定,由人民法院通过司法程序认定的失信被执行人;
8.法律法规等规定的其他不能担任国企管理人员的情形;
9..有任职回避的情形。
以上情形核实均在考察(背景调查)阶段进行核实。
四、薪酬待遇
依据嘉远瑞华公司薪酬福利管理办法等相关制度体系合理确定。
五、选聘程序
(一)资格审查
报名结束后,根据报名人员提交的报名资料信息,对照报名资格条件要求,对报名人员进行资格审查。结果于2026年4月8日前以短信、电话或邮件方式通知报名人员。所有报名资料不予退回,公司承诺对报名人员及资料保密。
(二)综合测试
岗位与通过资格审查人员比例不低于1:3,方可以进入综合测试环节。综合测试包括笔试测试和面试测试两个环节,总分100分,其中笔试测试占30%权重,面试测试占70%权重。
1.笔试测试。采取闭卷方式,由集团党群人事部组织,集团纪委办监督,测试应试者的专业思维、专业能力等。
2.面试测试。通过现场演讲及答辩的方式开展,主要测试应试者的综合分析能力、专业能力、表达能力及应变能力等方面。现场演讲内容主要包括:自我介绍、自身经历及主要工作业绩、对岗位的理解及下一步工作思考,演讲内容通过PPT进行展示,演讲时间不超过10分钟,工作人员提前2分钟进行提醒。演讲结束后,应试者抽取一道专业题目答辩,现场思考及作答时间不超过5分钟,考核组可根据作答情况适时提问。
3.结果公示。综合测试结束后,应聘者最终得分在市国资委、集团官网发布公告,公示期为3个工作日,接受社会监督。
(三)确定考察对象
根据综合测试总成绩,按照招聘岗位与考察对象1:1的比例,等额确定考察对象人选。人选名单经集团党委会研究审议通过后,进行为期3个工作日的公示。若考察或体检不合格,经集团党委研究同意后,可按照综合成绩高低依次递补。
(四)组织考察
由集团党委派出考察组,对考察对象的德能勤绩廉等情况进行全面考察了解(含背景调查)。
(五)组织体检
考察对象体检项目参照公务员入职体检标准执行,费用由集团公司承担,考察对象为集团内部人员的,可不再体检。
(六)聘用任职
集团党委会集体研究确定任职人选,根据相关规定进行任前公示,公示时间为5个工作日。按照《公司法》和公司章程等有关规定,履行有关程序,办理任职手续。
(七)特别声明
资格审查贯穿公开选聘全过程,对隐瞒有关情况或提供虚假应聘资料的,一经查实,即取消应聘资格或解除劳动合同,所产生的后果由应聘者本人承担。
六、报名方式
参与本次选聘人员将报名表(见附件),职业履历、业绩证明材料经本人亲笔签名,连同本人有效身份证件、学历/学位证书、职(执)业资格或专业技术资格证明书等证明材料于4月2日17:00前一式两份交绵投集团党群人事部,或以电子扫描件PDF格式压缩打包发送至指定邮箱819078678@qq.com,联系人:刘先生,联系电话:15608262560。
七、监督投诉渠道
(一)绵阳市投资控股(集团)有限公司纪委办公室,联系人:梁先生,联系电话:0816-2242615,监督邮箱:3136585742@qq.com。
(二)绵阳市国资委“护国资”热线:0816-2247110,“护国资”邮箱:mygzwdjk@163.com。
附件:绵投集团所属公司经理层市场化选聘报名表附件:绵投集团所属公司经理层市场化选聘报名表.docx
绵阳市投资控股(集团)有限公司
2026年3月27日